第一作者:周芷若、连雨露
通讯作者:汪美贞
第一&通讯单位:浙江工商大学
论文DOI:
https://doi.org/10.1021/acsnano.3c04167
图文摘要
| 成果简介 近日,我院青年教师在领域顶级期刊ACS Nano上发表了题为“Platinum nanoparticles prevent the resistance of Pseudomonas aeruginosa to ciprofloxacin and imipenem: Mechanism insights”的研究论文。微生物耐药是环境领域长期关注的重大科学问题之一,本研究揭示了长期接触铂纳米颗粒有效缓解高风险病原菌铜绿假单胞菌对常用抗生素耐药性的内在机制,为预防微生物耐药提供了一种具有前景的方法。 ACS Nano当前影响因子17.1,是中科院一区TOP、nature index、我校A+++级期刊。 全文速览 纳米尺度颗粒因其独特的结构引起了人们的广泛关注。在各种纳米颗粒中,铂纳米颗粒(PtNPs)在抗癌、成像、植入物、光热疗法、抗菌和药物载体等领域广泛应用。不可避免地,会进入水体和土壤等环境介质,与其他新污染物抗生素、抗生素耐药基因和抗生素耐药细菌共存。有证据表明,纳米颗粒可能对细菌耐药性的进化过程产生影响。抗生素耐药性已经成为世界范围内最严峻的公共健康问题,对于治疗感染和传染病的效果产生了很大的影响。如不实施有效对策,到2050年,抗生素耐药性可能导致每年超过1000万人死亡。这引发了一个新的关注点:进入环境的纳米颗粒是否会影响环境细菌的耐药性?显然,在环境介质中共存的铂纳米颗粒和细菌之间的相互作用导致的细菌耐药进化将严重影响环境安全。 在本文中,我们将 铜绿假单胞菌PAO1暴露于一系列剂量的PtNPs,通过对进化株(ES)与野生型(WT)菌株的比较,我们发现oprD的过表达和mexEF-oprN的下调能够促进抗生素在PAO1胞内的积累,进而增加其对抗生素的敏感性,即可显著的缓解微生物耐药问题。此外,在调节基因 lasR 和 mexT 中发现了功能缺失突变。将野生型(WT)中完整的 lasR 克隆到 ES 中能够略微提高其对亚胺培南的耐药性。令人惊讶的是,将 WT 中的mexT 克隆到ES中后,PAO1对亚胺培南和环丙沙星的耐药性恢复到原始水平。简而言之,由mexT 控制的细胞膜渗透性增加使得PAO1对亚胺培南和环丙沙星极度敏感,而由 LasR 调节的群体感应使得 PAO1 对亚胺培南略微敏感。这些结果揭示了长期接触MNPs引起抗生素敏感性的内在机制,为铂纳米颗粒的安全使用,预防抗生素耐药、解决环境耐药危机提供了深刻认知。
|
图文速览
图1. 长期PtNPs暴露导致PAO1对环丙沙星和亚胺培南的敏感性增加
(A) 野生型菌株(WT),未暴露但进化的PAO1(CK),PtNPs暴露并进化的菌株(ES)以及ES额外7天未暴露后对亚胺培南(IC50-IPM)的IC50。(B) WT,CK,ES和ES+对环丙沙星(IC50-CIP)的IC50。***表示p <0.001有显著差异。n.s.表示无显著性差异。每个指标都来自5次平行实验,每次实验重复3次。
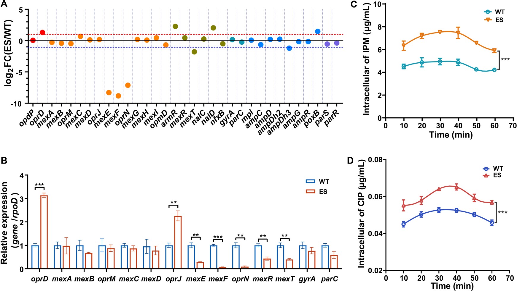
图2. 细胞内IPM和CIP含量增加导致细菌易感性
(A) IPM和CIP相关抗生素耐药基因在WT和ES之间的差异表达分析。(B)与IPM和CIP耐药相关的DEGs表达的qPCR验证。(C)测定WT或ES中IPM的细胞内积累。(D)测定WT或ES中CIP的细胞内积累。*、**和***分别表示p < 0.05、0.01和0.001的显著差异。n.s.表示无显著性。每项指标由3次平行实验获得,重复测定3次。
图3. 群体感应相关的基因型和表型在长期PtNPs暴露后显著减弱
(A) CK/WT和ES/WT的KEGG富集通路。(B) CK/WT和ES/WT的显著DEGs。(C) PtNPs处理后,QS相关基因表达下降。(D) PtNPs处理后QS信号含量下降。(E) PtNPs处理后弹性蛋白酶和鼠李糖脂含量下降。*、**和***分别表示p < 0.05、0.01和0.001的显著差异,n.s.表示无显著性。每项指标由3次平行实验获得,重复测定3次。
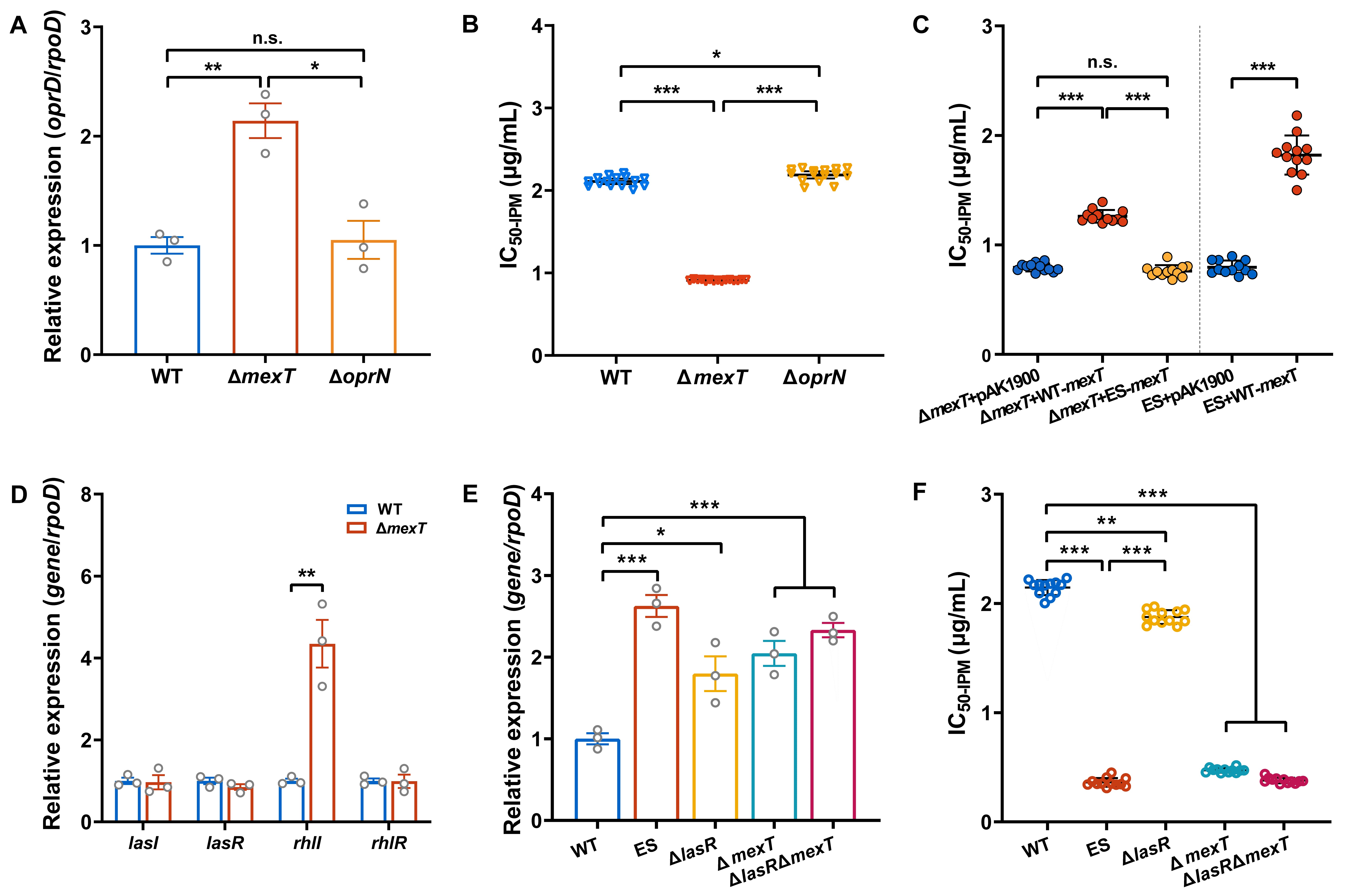
图4. 群体感应衰减导致oprD表达上调,对IPM敏感
(A)在QS缺乏菌株ΔlasI中oprD表达显著增加。(B)进化过程中lasI与oprD表达的相关性。(C)进化过程中lasR和oprD表达的相关性。(D)敲除oprD诱导ES对IPM的耐药性增加,而增强oprD诱导的WT对IPM的敏感性增加。(E) PtNPs暴露60天后的lasR缺失。(F) WT背景下的lasR增加了ΔlasR或ES对IPM的阻力。*、**和***分别表示p < 0.05、0.01和0.001的显著差异,n.s.显示无显著性。通过3个平行实验(3个重复)测定基因表达。通过4次平行实验(3个重复)测定IC50。
图5. mexT移码突变导致细菌对CIP敏感
(A) PtNPs暴露60天后mexT的移码突变。(B) mexT功能障碍导致mexEF-oprN低表达。(C) mexT和oprN突变诱导细菌对CIP的敏感性。(D)来自ES背景的mexT不起作用,不利于细菌对CIP的耐药性。(E) WT背景下的mexT可以恢复ES中mexEF-oprN的调控能力。(F)来自WT背景的mexT可以恢复ES中的CIP抗性。*、**和***分别表示p < 0.05、0.01和0.001的显著差异,n.s.显示无显著性。通过3个平行实验(3个重复)测定基因表达。通过4次平行实验(3个重复)测定IC50。
图6. mexT在调节oprD表达和细菌对IPM的敏感性方面优于lasR
(A) mexT功能障碍导致oprD高表达,(B) mexT功能障碍导致细菌对IPM的敏感性,(C) ES背景下的mexT失效,不利于细菌对IPM的耐药性,其能力可以通过WT背景下的mexT恢复,(D) mexT功能障碍不影响lasIR,但影响rhlI, (E) mexT突变诱导oprD的表达高于lasR突变,(F) ΔmexT和ΔlasRΔmexT的ES对IPM的易感性相同。*、**和***分别表示p < 0.05、0.01和0.001的显著差异。n.s.表示无显著性。通过3个平行实验(3个重复)测定基因表达。通过4次平行实验(3个重复)测定IC50。
小结
| 这项研究表明,长期接触PtNPs会增加细菌对IPM和CIP的敏感性,这主要归因于PAO1中oprD 的过度表达和mexEF-oprN 的下调。IPM和CIP敏感性的根本原因是lasR和mexT的突变。由于mexT 对IPM和CIP敏感性的强烈调控作用,mexT 可能是阻碍细菌对抗生素产生耐药性的理想靶点。总体而言,我们的研究结果揭示了PtNPs阻碍细菌对传统抗生素的耐药性进化的过程和机制,这有助于更好地了解纳米颗粒在医学领域的生物安全性,为预防抗生素耐药、缓解环境危机提供了独特的见解。
作者介绍 周芷若(第一作者),讲师,2021年博士毕业于南开大学环境工程专业,主要研究方向为微污染物阻控,具体为新兴污染物与细菌和环境功能材料强化的固液界面反应及其敏感-耐药机制的研究。目前主持国家自然科学基金、浙江省自然科学基金、校级“数字+”学科建设项目等,并作为团队核心成员参与国家重点研发计划、国家自然科学基金面上项目,以第一或唯一通讯作者在ACS Nano、Water Research、Science Bulletin、Chinese Chemical Letters、Ecotoxicology and Environmental Safety、European Journal of Pharmacology等期刊发表论文多篇,指导学生获得浙江省教育厅项目两项、浙江工商大学第九届“互联网+”大学生创新创业大赛金奖及银奖各一项。
汪美贞(通讯作者),浙江工商大学环境科学与工程学院执行院长,博士,教授,博士生导师,主要从事污染环境生物修复、群体感应调控研究。先后承担了国家重点研发计划国合项目、国家重点研发计划青年科学家项目、国家自然科学基金优青项目、国家自然科学基金联合基金重点项目等省部级以上项目18项;以第一或通讯作者在PNAS、Nat. Commun、ACS Nano等国际知名期刊上发表SCI论文60篇,授权国家发明专利19件。曾获浙江省有突出贡献中青年专家”荣誉称号、教育部霍英东优秀青年教师奖、中国环境科学学会青年科学家奖等。入选浙江省青年拔尖人才、浙江省“青年英才”计划、浙江省高校创新领军人才等。 |
