第一作者:朱琳
通讯作者:汪美贞
通讯单位:浙江工商大学环境科学与工程学院、浙江省固体废物处理与资源化重点实验室
论文DOI:
10.1016/j.envint.2024.108753
图文摘要

成果简介
近日,我院汪美贞教授团队在环境科学与生态学1区Top(校A+++级)期刊Environment International (IF=10.3)上发表了题为“Fermentation broth from fruit and vegetable waste works: Reducing the risk of human bacterial pathogens in soil by inhibiting quorum sensing ”的研究论文。本研究证明了施用果蔬垃圾发酵液(FFVW),能降低土壤中高风险抗生素耐药基因(ARGs)、毒力因子基因(VFGs)、人类病原菌(HBPs)的丰度,基于群体感应抑制HBPs、VFGs和ARGs之间的共现关系,并能下调致病菌中与QS、VFGs、ARGs和移动遗传元件相关基因的表达。进而提出了一种削减土壤中携带VFGs/ARGs-HBPs的环境友好型方法,这对“One health”框架下的土壤和人类健康都至关重要。
全文速览
病原体在环境中的增殖、进化和传播广受关注。土壤是HBPs的重要宿主,土壤中的腐殖酸、营养元素、矿物质等营养物质的增加会加快HBPs的传播,增强其耐药性。尤其是含有ARGs和VFGs的高危HBPs,可通过作物和动物传播给人类,从而损伤人体免疫系统,造成一定的负面健康效应。不同于化学消除法对土壤生态系统的破坏,大量水果和蔬菜废弃物具有高度可生物降解性和环境友好型。果蔬垃圾发酵液(FFVW)具有显著改良土壤和减少ARGs污染的能力,比如磺胺类药物、大环内酯-林科胺-链霉素、氯霉素、四环素耐药基因等。通过进一步分析显示FFVW的化学和生物组分能有效抑制HBPs的群体感应(QS)减少毒力因子的分泌,但通过QS绿色削减土壤中携带VFGs/ARGs的HBPs的潜力仍然未知。
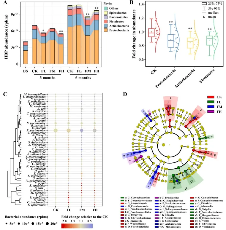
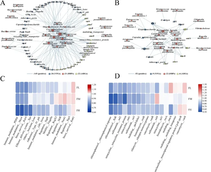
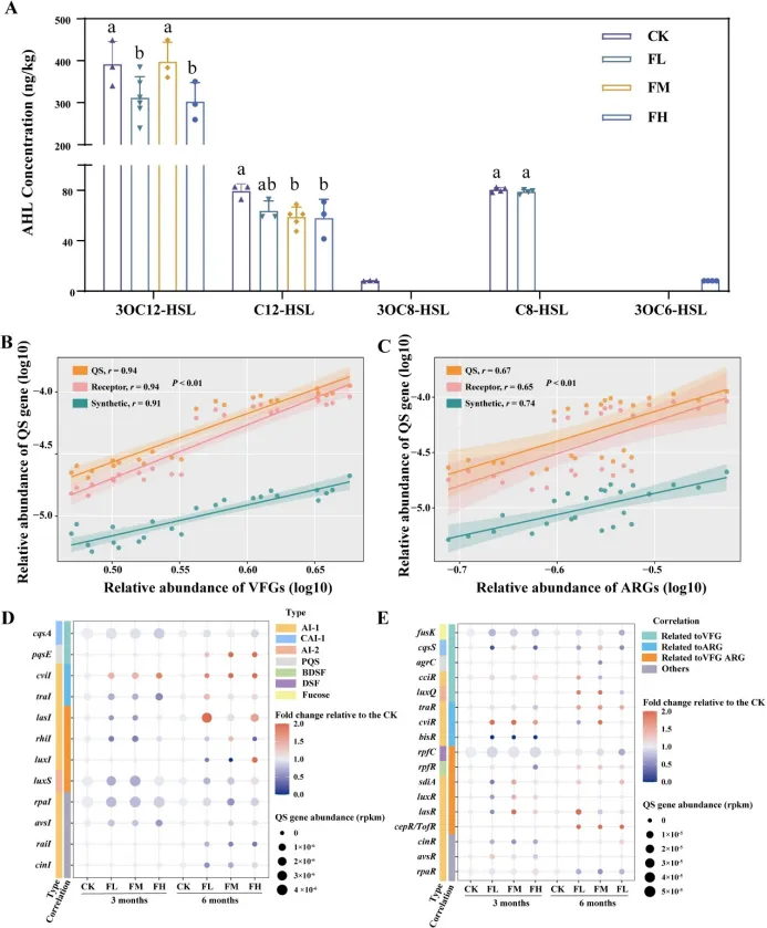
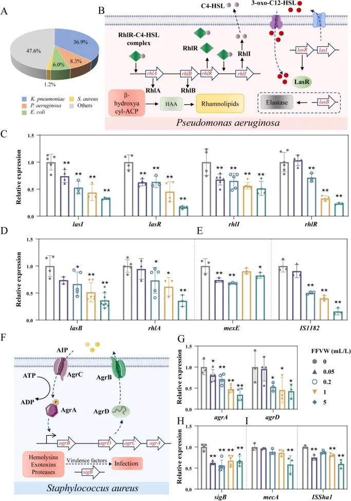
本研究通过宏基因组分析表明(如图1所示),FFVW能降低具有ARGs和VFGs的高风险HBPs污染,包括肺炎克雷伯菌(减少40.4 %)、结核分枝杆菌(减少21.4 %)和肺炎链球菌(减少38.7 %)。土壤中的VFG丰度能从3.40 copies/cell 降低到2.99 copies/cell。FFVW具有去除HBPs、VFGs和ARGs的三重作用(图2),这在以往报道中并不常见。进一步分析表明(图3),这主要归因于群体感应(QS)抑制。FFVW通过降低QS信号、QS合成基因(如rpaI和luxS)以及受体基因(如rpfC和fusK)的丰度,从而降低了ARGs和VFGs的风险。革兰氏阴性菌铜绿假单胞菌、大肠杆菌、肺炎克雷伯菌和革兰氏阳性菌金黄色葡萄球菌在土壤中危险HBP的比例很高,Las和Rhl系统是两个AHL QS回路,它们可调节VFGs lasB(编码弹性蛋白酶)和rhlA(编码鼠李糖脂)。如图4所示,经FFVW处理后与QS、VFGs、ARGs和可移动遗传元件(MGEs)相关的基因均呈现表达下调,这与宏基因组分析结果一致。
图文速览


图 1.FFVW影响土壤中HBPs的变化。
(A)门水平上潜在HBPs的丰度。(B)18个FFVW组中三个主要门中潜在HBPs的倍数变化。其中*和**分别表示P < 0.05和P < 0.01。(C)暴露于6个月FFVW后不同处理中危险HBPs的倍数变化。气泡的颜色表示不同处理与CK相比的倍数变化。(D)6个月时不同处理中HBPs分类群的LEfSe分析。进化分支图说明了从门到属的分类级别,圆圈从内向外辐射。对数LDA得分的阈值设定为3.0。倍数变化值 < 1表示HBP丰度减少,而值 > 1 表示HBP丰度增加。BS,背景土;CK,未是用FFVW;FL,36 mL/kg FFVW;FM,171 mL/kg FFVW;FH,342 mL/kg FFVW。

图 2. HBPs、VFGs和ARGs之间的关系以及FFVW对TOPHBPs的影响。
网络显示(A) CK样本和(B) FFVW应用样本中HPB、VFG和ARG之间的共现模式。节点被着色以指示HPBs和ARGs之间的差异,线条表示正相关。相对于CK的危险HBP相关的(C) VFG和(D) ARG丰度的倍数变化。

图3. FFVW处理土壤中ARGs、VFGs与QS的关系及QS的变化。
(A)FFVW处理土壤中信号分子AHLs的变化。(B)ARGs与QS基因间的线性回归分析。(C)VFGs与QS基因间的线性回归分析。不同小写字母表示处理间差异显著(P < 0.05)。不同处理中(D) QS合成基因和(E) QS受体基因的变化。
图4 FFVW对代表性HBPs中QS基因、VFGs、ARGs和MGEs表达的影响。
(A)铜绿假单胞菌、大肠杆菌、肺炎克雷伯菌和金黄色葡萄球菌在总危险HBPs中所占比例。(B)铜绿假单胞菌QS回路示意图。(C)铜绿假单胞菌QS基因的基因表达水平。(D)铜绿假单胞菌VFGs的基因表达水平;(E)金黄色葡萄球菌ARG和MGE基因的基因表达水平。(F)金黄色葡萄球菌QS回路示意图。(G)金黄色葡萄球菌QS基因的基因表达水平。(H)金黄色葡萄球菌VFG的基因表达水平。(I) 金黄色葡萄球菌ARGs和MGEs的基因表达水平。
小结
以上研究表明,施用FFVW可以显著降低HBPs的丰度、致病性和抗生素耐药性风险。一方面,FFVW可以显著降低HBPs、VFGs和ARGs的相对丰度。另一方面,FFVW可以抑制HBPs、VFGs和ARGs之间的共现关系,从而降低HBPs的综合风险。这归因于QS抑制,即调控HBPs中的抗生素耐药性和毒力因子的过程。纯培养实验证明,FFVW可以抑制典型HBPs中QS基因、VFGs、ARGs和MGEs的表达。总体而言,本文提出了一种简便易行的方法来阐明FFVW调控农田土壤中HBPs的分子机制,强调其作为缓解HBPs问题的环保战略的潜力。
朱琳(第一作者),副研究员,硕士生导师,主要从事环境生物污染形成与传播扩散机制、生物污染防控新技术研究。主持国家自然基金面上及青年项目、浙江省自然科学基金探索项目等、浙江工商大学“数字+”学科建设重点项目,中央高校基本科研业务费项目等;作为科研骨干先后参与国家重点研发计划、国家自然科学基金重点/面上项目等多项国家级项目,以第一或通讯作者在Environ. Sci. Technol.、Water Res.、J. Hazard. Mater.等国内外知名期刊发表SCI论文10余篇。

汪美贞(通讯作者),浙江工商大学环境科学与工程学院院长,教授,博士生导师,主要从事污染环境生物修复、群体感应调控研究。先后承担了国家重点研发计划国合项目、国家重点研发计划青年科学家项目、国家自然科学基金优青项目、国家自然科学基金联合基金重点项目等省部级以上项目18项;以第一或通讯作者在PNAS、Nat. Commun、ACS Nano等国际知名期刊上发表 SCI论文60余篇,授权国家发明专利19件。曾获浙江省“有突出贡献中青年专家”荣誉称号、教育部霍英东优秀青年教师奖、中国环境科学学会青年科学家奖等。入选国家级高层次青年人才、浙江省高层次青年人才。
