

一、学校简介
浙江水利水电学院是唯一一所水利部和浙江省人民政府共建高校、浙江省内唯一一所水利水电特色的工科类应用型本科高校、唯一一所获评“全国文明单位”“全国文明校园”的“双文明”高校。学校因水而生、因水而兴、因水而名,历经浙江水利电力学校、浙江水利水电学校、浙江水利水电专科学校、浙江水利水电学院等发展阶段。2022年9月,学校正式迈入“一校两区”(钱塘校区和南浔校区)发展新阶段。一代代水院人薪火相传、弦歌不辍,为地方经济和水利事业发展培养了大批应用型人才。
学校现设13个教学单位和4个科研机构,开设本专科专业43个,其中本科专业37个。建有国家级一流专业和省级一流专业共12个、省优势专业1个、省特色专业7个。2个专业通过教育部工程教育专业认证,专业质量与国际实质等效。工程造价专业列2024软科中国大学专业排名全国第32位、浙江省第1位。拥有国家级一流本科课程1门、国家精品资源共享课7门、省一流课程111门,省级课程思政教学团队2个。获国家级教学成果奖1项、省级教学成果奖14项。建有省级实验教学示范中心5个。学生在全国大学生机械创新设计大赛、中国大学生工程实践与创新能力大赛等学科竞赛中获多项高级别奖项。毕业生初次就业率长期稳定在95%左右,以“上手快、后劲足”受到社会普遍认可。历届校友中涌现出大批行业翘楚,不少已成为水利、电力系统管理部门或企业的领导、骨干。学校被誉为浙江水利水电人才培养的摇篮,获全国水利行业技能人才培育突出贡献奖、国家技能人才培育突出贡献奖。
学校将深入学习贯彻习近平新时代中国特色社会主义思想,全面贯彻落实党的二十大精神,以“贺信精神”为根本遵循,坚定不移走高质量有特色发展道路,大力实施人才强校战略,汇聚水院共同体强大合力,全面建设水利水电特色优势突出、工科基础雄厚、多学科协调发展的高水平应用型大学,为奋力谱写中国式现代化浙江新篇章贡献水院力量!

二、招聘计划
(以省人社厅公告为准)


三、扶持发展学科
(招聘紧缺专业)
马克思主义理论(0305)、体育学(0403)、体育(0452)、外国语言文学(0502)(方向:英语语言文学、外国语言学及应用语言学)、数学(0701)、统计学(0714)、机械工程(0802)(方向:机器人工程、车辆工程)、电气工程(0808)、控制科学与工程(0811)(方向:人工智能、机器人)、计算机科学与技术(0812)、软件工程(0835)、网络空间安全(0839)、测绘科学与技术(0816)、地理学(0705)(限GIS方向)、管理科学与工程(1201)(限造价方向)、管理科学与工程(1201)(方向:物流管理与工程,具有工学背景)等16个学科方向。

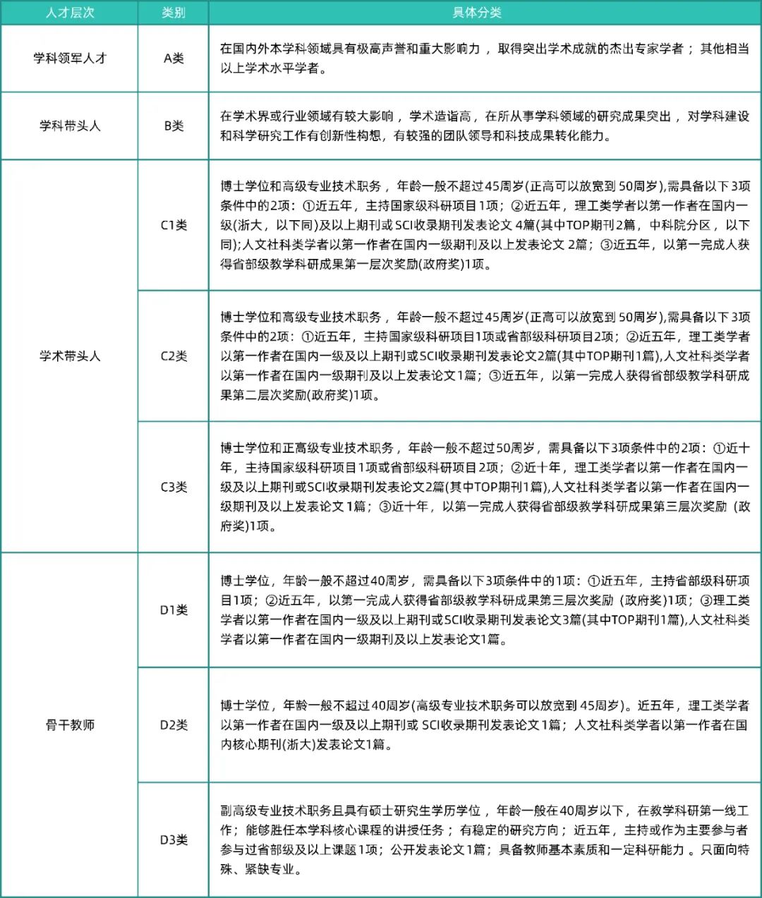
四、人才引进类别


五、人才待遇
1.工资待遇
A类B类人才实行年薪制,具体一人一议,其他类人才实行结构性工资。
2.科研配套经费支持政策
学校支持教师进行科学研究,对取得的科研项目和科研成果给予相应的计酬业绩分,同时对高层次项目和成果通过奖励和经费配套的方式进行鼓励。
3.联合培养研究生支持政策

六、报名方式

七、联系方式
