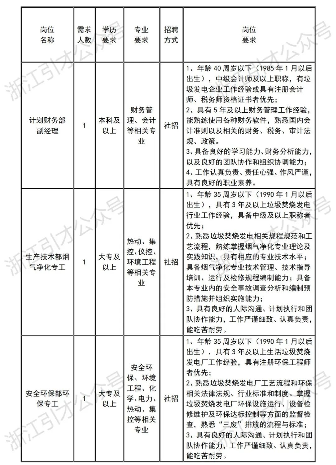
一、公司简介 宁波洞桥环保有限公司是依据市政府决策部署,由宁波市生态环保产业集团有限公司(宁波城投集团下属全资子公司)、宁波市海曙开发建设投资集团有限公司、宁波市政公用投资有限公司于2019年6月合资设立。公司建成投产的宁波洞桥垃圾焚烧发电新建项目占地181亩,设计规模1500吨/日,配置2炉1机,总投资约10亿元。项目聚焦国际先进的设计理念与工艺技术,遵循安全、可靠、经济、环保的原则,按照AAA级焚烧厂标准建设。 二、因企业经营发展和人才队伍建设需要,公开招聘以下岗位人员: 三、报名时间及方式 (一)报名时间:2025年4月30日-5月6日。 (二)报名方式:应聘者下载填写应聘信息登记表,并发送至邮箱dongqiaohb@126.com报名,邮件标题请注明:姓名+应聘岗位。应聘者须对提交本人信息的真实性负责,我公司将对所有应聘人员信息予以保密。 四、招聘程序 (一)资格审查。根据报名简历进行审核筛选,确定参加笔/面试人员,并以电话或邮件形式通知笔面试时间和地点。 (二)笔/面试。择日确定笔/面试时间,未按时参加笔/面试者,视为放弃。笔/面试当天应聘者需提交身份证、学历证书、学位证书及资格证书等原件进行复审,证件不全或所提供证件与报名岗位资格条件不相符者,取消资格。 (三)公示。拟录用结果将在宁波市国资委网站进行公示,公示无异议者予以录用。 五、联系方式 联系人:王老师 联系电话:0574-83860581 附件:宁波洞桥环保有限公司应聘信息登记表.doc 来源:浙江引才



