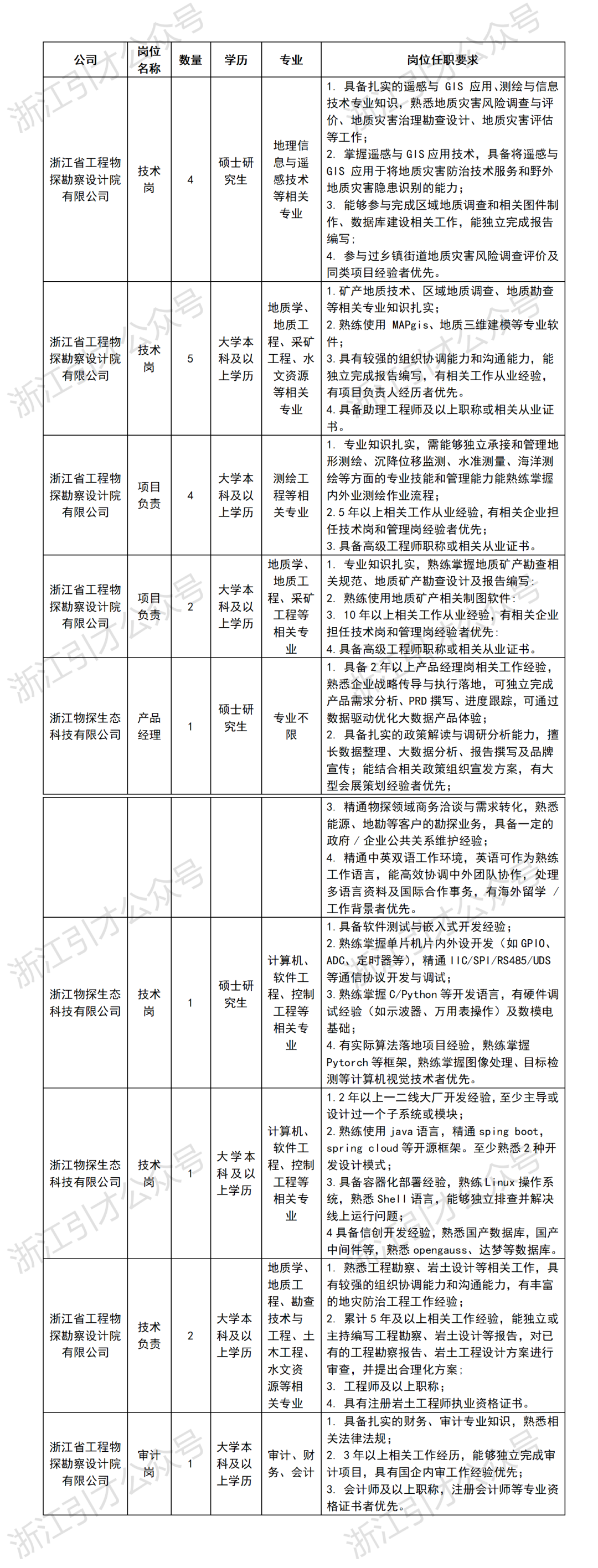
2025年社会招聘 SUMMARY REPORT 根据浙江省工程物探勘察设计院有限公司发展需要,现开展2025年社会招聘,具体事宜公告如下: 一、企业简介 浙江省工程物探勘察设计院有限公司(简称:浙江物探)位于美丽的杭州西子湖畔,成立于1994年,2022年地勘事业单位改革时承接了浙江省地球物理地球化学勘查院非事业职能、人员和资产等,成为浙江省自然资源集团有限公司一级子公司。公司下设浙江省地球物理技术应用研究所有限公司、浙江物探生态科技有限公司、上海兴浦工程勘查有限公司等三家全资子公司。 公司拥有工程勘察综合甲级,地质灾害治理工程勘查、设计甲级,地质灾害危险性评估甲级,地理信息、工程测量甲级,生态修复总承包甲级,工程检验检测等资质证书,以及国际、国内先进的工程物探专业设备。 公司秉承“自力更生、自主发展、自信果敢、自强不息”的企业精神,服务工民建、交通、水利、铁路、能源、生态环保、地理信息、防灾减灾等领域,完成国家、省级重点工程建设项目千余项,其他工程建设项目十余万项,获得“国家优质工程奖”“钱江杯”和浙江省勘察设计行业优秀勘察设计成果奖等百余项荣誉。 公司设有浙江省院士工作站,是浙江省文明单位、国家高新企业、浙江省科技型中小企业、浙江省“专精特新“中小企业、浙江省高新技术企业研发中心、浙江省企业研究院、杭州市“十佳”勘察设计企业、杭州市拱墅区重点企业、浙江省勘察设计行业协会副会长单位和勘察专业委员会主任委员单位、浙江省生态与环境修复技术协会副会长单位、浙江省地球物理学会支撑单位。 二、招聘岗位 任职要求 1、遵纪守法,拥有良好的政治思想素质和职业道德素养; 5、年龄一般应在35周岁及以下,专业对口的高级人才或特殊紧缺人才可适当放宽。 三、工作地点 以杭州、温州、宁波等地为主,根据公司承接业务情况部分岗位需可接受外派至省外。 四、福利待遇 五险一金,企业年金,绩效奖励,带薪年假,年度体检,职工宿舍,餐饮补贴,年度疗休养,通讯补贴,注册资格奖励等。 五、招聘流程 本次招聘采取公开报名、资格审查、笔试(根据岗位需要)、面试、考察(背调)与体检、审批报备、录用入职等方式进行。 与公司主营业务、所聘岗位(即专业对口)需要的注册师(一级以下除外)、博士研究生、高级及以上职称人员或其他特殊人才可免于笔试。 六、应聘方式 1、报名时间:2025年5月30日- 6月13日,截止时间为6月13日17时 2、报名方式:请将以下材料:①最新完整个人简历、承诺书(签字扫描);②本人有效身份证件、学历证明(扫描件);③相关职(执)业资格、专业技术资格(职务)证书(扫描件),打包为一个压缩文件,以“2025年度招聘-姓名-应聘岗位”命名,发送至本公司邮箱:zjwty2022@163.com。 附件:应聘承诺书.docx 3、资格审查:按选聘条件、资格和职位要求对报名人选进行资格审查。经资格审查后,若所投递人员与需求岗位匹配度不高的,则视情况取消该职位的选聘。 七、其他说明 1、在双方协商一致的前提下,用人单位对应聘岗位可能进行适当调整。 2、有下列情形之一的,取消报名资格: ①有违纪违法犯罪记录的; ②个人有严重不诚信记录的,提供虚假材料或有其他情况的; ③其他原因不宜报名的。 以上情况一经查实,即取消报名资格,报名材料恕不退回。 3、本公告及公告未尽事宜由浙江省工程物探勘察设计院有限公司组织(人力资源)部负责解释。 八、联系我们 联系地址:浙江省杭州市湖墅南路220号浙江物探大楼 联系人:组织(人力资源)部 周先生 0571-88223857 来源:浙江引才


2、勤奋敬业,具备岗位所需专业技术水平和技能;
3、身体健康,能适应项目现场工作;
4、良好的沟通能力和团队协作精神。




